2023年8月3日,苏州大学汪维鹏教授团队在《Cell Death & Disease》(IF=9.0)上发表了题为“FDW028, a novel FUT8 inhibitor, impels lysosomal proteolysis of B7-H3 via chaperone-mediated autophagy pathway and exhibits potent efficacy against metastatic colorectal cancer”的研究论文。该研究发现,核心岩藻糖基转移酶8(FUT8)靶向抑制剂FDW028(中国授权专利:ZL202210012997.7)能够显著抑制FUT8介导的核心岩藻糖修饰,促进免疫检查点分子B7-H3经分子伴侣介导的自噬(CMA)溶酶体途径降解,显著延长转移性结直肠癌(mCRC)小鼠生存期。

研究背景:
结直肠癌(CRC)发病率和死亡率分别位居全球第三位和第二位,约50%的CRC患者会发展成mCRC,其5年生存期不到10%。因此,肿瘤转移是导致患者死亡的主要原因。然而,目前仍然缺少针对mCRC的有效治疗药物。FUT8的非选择性抑制剂在肿瘤治疗临床试验中疗效显著,但毒副反应也很强。本研究团队前期受邀对FUT8介导的蛋白质糖基化修饰,特别是对PD-1/PD-L1和PD-L2等免疫检查点分子的调控作用,及其靶向抑制剂开发情况进行了综述(Drug Discovery Today, 2023)。
研究发现1:抑制FUT8促进B7-H3经CMA溶酶体途径降解
B7-H3是与PD-L1同一家族的重要免疫检查点分子,其抗体药物Enoblituzumab在治疗前列腺癌的II期临床研究中取得成功。本研究证明了FUT8介导B7-H3的N104位点核心岩藻糖修饰,该位点紧邻CMA关键蛋白HSC70的结合基序SLRLQ(aa 106-110)。当抑制该位点核心岩藻糖修饰后,HSC70与B7-H3结合增强,并将其拖入溶酶体进行降解。

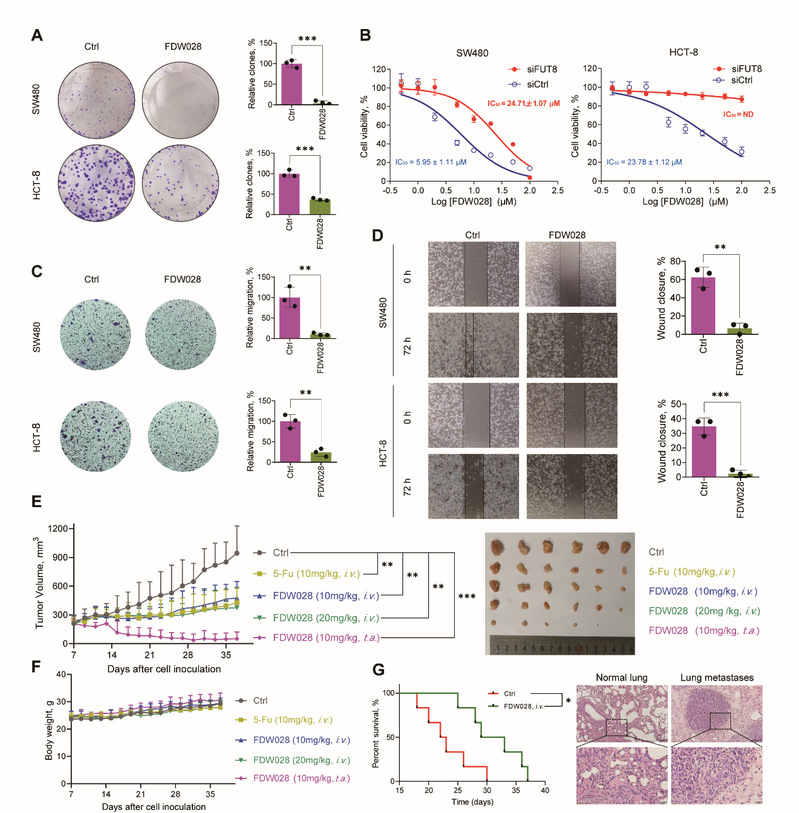
研究发现2:FUT8靶向抑制剂显著延长mCRC小鼠生存期
本研究团队基于计算机辅助药物设计与合成,筛选出了首个FUT8靶向抑制剂FDW028,体内外实验结果均显示FDW028能够显著抑制CRC细胞增殖和转移,其体内抑制肿瘤生长的活性与临床一线化疗药物5-氟尿嘧啶(5-Fu)相当;并且,FDW028能够显著延长肺转移型CRC小鼠的生存期。

研究意义:
本研究揭示了FUT8催化B7-H3蛋白核心岩藻糖修饰,阻止其经CMA溶酶体途径降解的分子机制。筛选出了具有良好抗mCRC活性的FUT8小分子靶向抑制剂FDW028,为开发mCRC的治疗药物提供了先导化合物。

论文信息:
Wang MM, Zhang ZD, Chen MX, Lv YX, Tian S, Meng FY, et al. FDW028, a novel FUT8 inhibitor, impels lysosomal proteolysis of B7-H3 via chaperone-mediated autophagy pathway and exhibits potent efficacy against metastatic colorectal cancer. Cell death & disease 2023, 14(8): 495.